By Shiro Barks
The program to replace the MiG-21 began following the recommendations of the Subramaniam Committee. On January 4, 2001, as Chairman of the Flight Readiness Review Board, Rajkumar “bit the bullet” and cleared the aircraft for its first flight. He personally signed Form 1090 (release for flight), likely the only time a serving Air Marshal has done so for a prototype aircraft. In a risk-averse nation, this was a courageous act. Before the flight, the team conducted a 50-hour fault-free run of the flight control computer to ensure absolute reliability.

On that day, Tejas took off from HAL Airport in Bengaluru and successfully completed an 18-minute maiden sortie, piloted by Wing Commander Rajiv Kothiyal. Everything related to Tejas has taken more time than what experienced countries usually require, given that any crash during flight testing would probably end the program.

The aircraft is designed without a conventional tailplane, so it does not have separate elevators for pitch control. Instead, it uses four elevons, with two located on each wing. These control surfaces perform the combined functions of elevators and ailerons, enabling the aircraft to manage both pitch and roll. Each elevon is driven by an independent hydraulic actuator to ensure accurate control and increased reliability. The maximum deflection of the elevons is ±25 degrees.
With a wing area of 38.4 square meters, the Mk1 demonstrated the ability to sustain 8G at an angle of attack (AoA) of 24 degrees. The operational aircraft have been certified to withstand G-forces ranging from –3.5 to +8.0. They are capable of flying at altitudes up to 50,000 feet, reaching speeds of Mach 1.6, and operating at angles of attack up to 24 degrees. During testing, prototype aircraft were pushed beyond these certified limits, with test pilots achieving up to 8.5 Gs and 26 degrees angle of attack.
In the 1990s, CSIR-NAL was mandated to develop advanced composite technologies for the HAL Tejas (LCA-Tejas), with support from ADA, in response to strategic technology denials. As part of this effort, CSIR-NAL developed an innovative cocuring technology for the LCA-Tejas. This technology led to a 40% reduction in part count, a 50% reduction in the number of fasteners, a 30% reduction in assembly time, and an overall weight reduction of 20%. CSIR-NAL also indigenously developed the autoclaves required for processing these advanced composite materials. In addition, engineers developed the Bismaleimide (BMI) Engine Bay Door (EBD) using BMI resins. These resins possess excellent thermal, mechanical, and chemical properties, making them highly suitable for demanding aerospace and electronics applications.

The aircraft uses a hydraulically powered, retractable tricycle landing gear designed by HAL. The system features two inward-folding single main wheels and a steerable, forward-retracting twin-wheel nose gear. It has a 4.34 m wheelbase for stable ground handling. Hydraulic pressure is carried through titanium half-alloy tubes supplied by the Nuclear Fuel Complex. For Mk1A, the landing gear was planned to be redesigned to achieve weight reduction.
Directional control is provided by a rudder mounted on the vertical stabiliser. This control surface is also operated by a hydraulic actuator and is responsible for controlling yaw motion. The rudder can deflect up to ±30 degrees.
To improve lift during low-speed flight, the aircraft is equipped with leading-edge slats. Each wing has three slats positioned in the inboard, midboard, and outboard sections. The Flight Control System controls these slats and automatically deploys them when the aircraft approaches stall conditions. They are especially important during landing and low-speed manoeuvring. The inboard slats can deflect up to 17.5 degrees, the midboard slats up to 27.5 degrees, and the outboard slats up to 30 degrees.

Although designers did not create the aircraft with stealth as a primary goal, they incorporated several structural and design optimisations that make it one of the lowest observable aircraft among comparable 4th-generation fighters. Its estimated radar cross section (RCS) is about one-third of its peers. Its smaller size, extensive use of composites (around 40–45% of the airframe by weight), and a bifurcated Y-duct intake that conceals the engine compressor face all contribute to reduced radar returns. Engineers used advanced Computational Electromagnetics (CEM) tools to optimise the RCS through detailed electromagnetic scattering simulations. They validated RCS through open-range measurements, scale-model testing, and compact/anechoic chamber trials at DRDO facilities, including LRDE.
For infrared signature reduction, engineers conduct dedicated testing at NAL, Bengaluru, with ADA and IISc supporting radiosity imaging and hotspot analysis. In line with IAF practices, operational LCAs are also coated with Radar Absorbent Material (RAM). Tejas has also been tested at the Outdoor RCS Test Facility “ORANGE” in Dundigal, Hyderabad.

The LCA Mk1 airframe will undergo main airframe fatigue testing at the Main Airframe Fatigue Test (MAFT) facility at the Ground Test Centre of the Aircraft Research and Design Centre. These tests will be conducted over eight to nine years. Once completed, they will qualify the airframe for its full service life. Military airworthiness requirements mandate that the airframe demonstrate the ability to withstand four times the expected service life.
Earlier, the initial Tejas Mk1 underwent preliminary airframe fatigue testing at NAL. Engineers also redesigned the LCA canopy. The original 16 mm glass canopy could withstand a 20 gm bird strike, but the new 24 mm glass canopy can withstand a 40 gm bird strike.
Sensors
The Mk1 uses the EL/M-2032 pulse-Doppler radar with a maximum weight of 100 kg and a power requirement of 3 KVA, depending on antenna size and transmitter configuration.

Later, the radar was changed to the EL/M-2052. In 2012, Elta identified an opportunity and proposed equipping the Jaguar with its new ELM-2052 AESA radar, which would give the aircraft the capability to effectively counter enemy fighters while performing its primary ground-attack missions. According to HAL Chairman T. Suvarna Raju, he was “delighted when Elta offered the AESA radar for the Jaguar,” as the company required neither development costs nor additional time. However, Elta’s offer came with a condition: at least one other fighter in the Indian Air Force inventory should also operate the ELM-2052 AESA radar. This requirement eventually led to the selection of the radar for the LCA Mk1A. The radar weighs between 130 and 180 kg and consumes between 4 and 10 kVA of power, depending on configuration. It can detect targets at extreme distances, track up to 64 targets simultaneously, and engage multiple targets at the same time with missiles.
Tejas is fully compatible with secure data links and the IAF’s Integrated Air Command and Control System (IACCS), enabling network-centric operations and real-time battlefield awareness. The LCA has also demonstrated a form of cooperative engagement capability with the Astra missile in networked firing tests. In one trial, one Tejas used radar and data-link support from another aircraft to fire an Astra missile.
The latter 97 Mk1A units are expected to be equipped with a variant of the Uttam radar featuring GaN TRMs (900+).
The LCA is the first fighter to be equipped with both a Radar Warning Receiver (RWR) and a Self-Protection Jammer (SPJ). It also features chaff and flare dispensers. Additionally, the aircraft carries the Elta ELL-8222WB ASPJ, which will later be replaced with a DRDO ASPJ. The aircraft is also cleared to integrate the Litening III targeting pod and LDP4i.
Raksha Kavach EWS, developed by DRDO-CAS, is designed to boost the survivability and stealth of the Tejas Mk1A in modern combat. The system includes a wide-spectrum RWR built into the airframe. It operates across a frequency range of 2–18 GHz and provides full 360° azimuth coverage. The RWR also delivers distinct audio alerts to notify the pilot of imminent threats. In addition, an advanced ASPJ using DRFM technology can jam and confuse enemy radars and electronic systems.
Cockpit
The LCA cockpit houses a zero-zero ejection seat, the Martin-Baker Mk.16. Initial prototypes used the MB IN10LG seat. A Canopy Severance System (CSS) includes two independent subsystems: the In-flight Egress System for emergencies during flight, integrated with seat ejection, and the Ground Egress System for on-ground emergencies, which operates independently of seat ejection.
The system works through controlled detonation using explosive mechanical energy with military-grade, highly reliable components. Engineers successfully tested the CSS for the LCA Tejas and trainer aircraft at Martin-Baker in the UK and Zvezda in Russia. The design received certification from RCMA (AA), Pune, with Type Approval from CEMILAC, Bangalore, and quality assurance from ORDAQA (A), Pune. A ToT license agreement with GOCL ensured full transfer of documents, training, and handholding. GOCL-produced CSS sets were later cleared for service use by RCMA (AA), Pune.
The cockpit is also NVD compatible. Designers considered the Russian K-36 seat but rejected it due to high cost. The cockpit features three large 5-inch × 5-inch colour multifunction displays from BEL, a HUD developed by CSIO, and a liquid-crystal return-to-home-base panel. The HUD designed by CSIO is a world-class electro-optical display that presents key flight data such as airspeed, altitude, turn rate, and compass direction. It offers a wide field of view (>25°), high brightness (up to 8000 cd/m²), precise symbol positioning with minimal parallax or ghosting, excellent resolution (better than 1±0.5 mR), low power consumption, and high reliability with a Mean Time Between Failures of ≥ 8500 hours.

The Mk1 used the Elbit Systems DASH-IV HMDS, which will be replaced with DASH-V in the Mk1A.
The LCA has a total internal fuel capacity of 2,486 kg and can carry 1,200-liter drop tanks on two inboard wing pylons. It is also capable of mid-air refuelling. During intensive trials, the aircraft successfully received 1,900 kg of fuel from an IL-78 mid-air refuelling tanker. The operation took place at an altitude of 20,000 feet while the aircraft flew at a speed of 270 knots, with fuel transferred to both internal tanks and drop tanks.
Because the Kaveri engine could not meet the requirements of the LCA, early prototypes used the F404-F2J3 engine. Later, the aircraft switched to the F404-IN20, a customised variant designed to meet LCA requirements. This engine produces a dry thrust of 55.5 kN and a wet thrust of around 83 kN, with combat thrust reaching 87.2 kN. Even the older Mk1 has flown with an all-up weight of more than 14.2 tons.
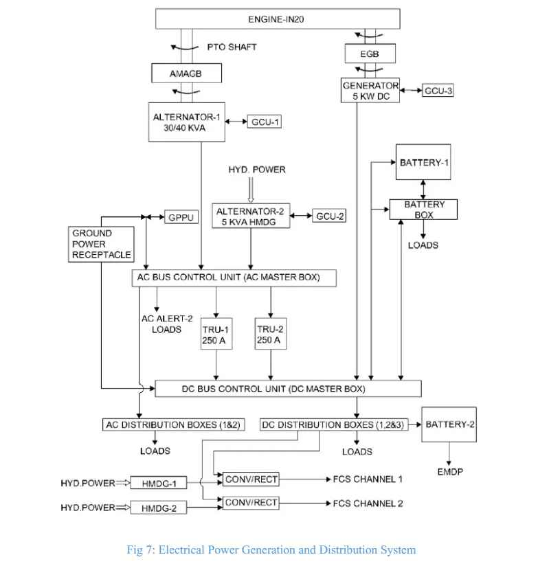
The Aircraft Mounted Accessory Gearbox (AMAGB) is a key component of the LCA Tejas’s secondary power system. Developed by CVRDE, it is a lightweight (40 kg), compact, high-speed gearbox with a single input and multiple outputs. It features a self-contained lubrication system and is designed to withstand vibration, shock, altitude, and endurance stresses.
The AMAGB distributes the engine’s rotational power to various aircraft systems. In starter mode, it uses a Jet Fuel Starter (JFS) to spin the engine. In accessory mode, it drives hydraulic pumps and an Integrated Driven Generator (IDG) to provide hydraulic and electrical power. The gearbox has undergone rigorous testing, including more than 1,000 hours of endurance trials and over 6,000 flying hours in indigenous versions, demonstrating its reliability.
The AMAGB consists of four main components: the left bottom JFS, the right bottom IDG, the left top hydraulic pump, and the right top hydraulic pump. The HAL Aero Engine Research and Design Centre (AERDC) designed and developed the gas turbine starter for the LCA. Engineers successfully tested the starter at high altitudes, such as Leh at 3,260 m, and demonstrated engine start capability at 5.6 km altitude. It also started the aircraft in extreme cold conditions of –15 °C using only an 85% charged battery after the aircraft had been cold-soaked outdoors for up to 42 hours.
The aircraft also underwent hot-weather trials to validate operating systems in temperatures exceeding 40 °C. Engineers conducted seven test flights totaling more than four hours at Air Force Station Nagpur using the PV2 and PV3 prototypes. The evaluation included low-level sorties at 200 meters above ground level and speeds reaching 1,000 km/h. Before the flights, the aircraft was parked on the tarmac for two to four hours, allowing skin temperatures to rise beyond 70 °C.
The aircraft has also successfully completed an engine relight test. During the trial, an LSP7 aircraft piloted by Group Captain R. R. Tyagi climbed to 30,000 feet. The pilot momentarily reduced the throttle to zero, simulating engine power loss, and then advanced it again, successfully demonstrating the engine relight process. This test verified the aircraft’s performance and reliability in emergency situations.
The electrical and avionics system of the LCA Tejas powers critical components such as the Fly-by-Wire system, which converts mechanical input into electrical signals. The aircraft uses a hybrid power generation system with two main emergency batteries. Electrical power is distributed in both AC and DC forms, with AC distinguished by frequency.
The main power sources include a 30/40 KVA, 115/200V, 3-phase AC IDGC and two 250-amp TRUs providing 28V DC. In addition, there is a 0.3550 KVA HMDG system providing 28V output through a rectifier converter unit. Standby power comes from a 5 KVA, 115/200V, 400Hz, 3-phase HMDG and a 5 KW, 28V DC generator. Emergency power is supplied by two 44Ah, 24V Nickel-Cadmium batteries.
The Digital Flight Control Computer (DFCC) for the Mk1 is based on the Intel 80960 32-bit microprocessor. It includes four independent computing channels, each powered separately and housed within a single unit. Engineers later developed a new DFCC for the Mk1A based on the MPC5566 PowerPC processor.

The DFCC receives inputs from sensors and the pilot’s control stick, processes them, and sends electrical signals to the elevons, rudder, and leading-edge slats. These signals help the aircraft achieve the desired motion and trajectory. Sensors such as RSA, ASA, and ADC measure angular rates, speed, and acceleration. The system compares sensed data with pilot commands and sends proportional signals to the actuators.
The mission computer is based on dual Intel 80386 processors.
The aircraft is integrated with a wide range of weapons. In 2007, the R-73 missile was test-fired off the coast of Goa, marking the beginning of the aircraft’s weaponisation phase under IOC. This complex integration validated safe missile separation, assessed missile plume effects on the engine air intake and composite structures, confirmed the functionality of the Store Management System, and evaluated aircraft handling during launch.
Another test involved firing the Derby air-to-air BVR missile using the onboard radar rather than the helmet-mounted display used earlier. The missile was fired in radar-guided Lock-On-After-Launch mode and successfully destroyed a manoeuvrable aerial target at Chandipur’s Interim Test Range. This validated the full integration of the missile with Tejas’ avionics, radar, and weapon systems.
The Mk1A will be integrated with Astra Mk1 (110 km), Astra Mk2 (160–200 km), Astra Mk3 (350 km+), NGRAM, two BrahMos NG missiles, Spice, JDAM, and HSLD. It will also include Astra SIM mode.
Overall, the LCA Tejas represents one of India’s most complex indigenous aerospace programs, developed under severe technological constraints and strategic denials. Despite delays and challenges, the aircraft has matured into a capable 4th-generation multirole fighter with advanced composites, a digital fly-by-wire system, modern sensors, and a wide range of weapon integrations. Continuous testing, iterative upgrades, and the transition toward the Mk1A configuration with improved avionics, radar, and electronic warfare systems show how the platform is steadily evolving. Ultimately, Tejas is not just an aircraft but a technological foundation that has built critical design, manufacturing, and systems integration capabilities for India’s future fighter programs.
Thanks subhod sir for your detailed article on tejas .